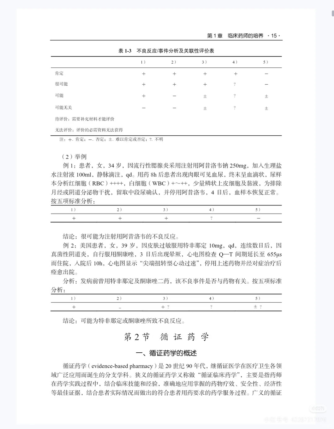
在药物治疗学习、临床用药实践、专业能力提升领域,“实用性、系统性、权威性、易懂性”是核心需求。药物治疗是临床诊疗的核心环节,无论是药学、临床医学专业学生夯实基础,还是临床药师、临床医生提升用药水平,都需要一本“拒绝枯燥理论、贴合临床实际、实现医药结合”的工具书。很多学习者、从业者面临“理论与临床脱节、用药思路不清晰、缺乏权威指导、案例零散”的痛点,亟需一本系统性强、实用性高、通俗易懂的案例教材,既能解决“学不会、用不上”的困境,又能适配学习、备考、临床实操等多场景使用。
《临床药物治疗案例》高清PDF,正是这样一本医药领域的宝藏教材。本书由权威专家编写,以临床真实案例为核心,摒弃枯燥理论堆砌,完美衔接临床医学与药学知识,逻辑清晰、循序渐进,兼顾系统性与实用性,覆盖多专业、多人群需求,是药学、临床相关学生、从业者的必备案头工具书,助力快速提升药物治疗与合理用药能力。
### ✅ 核心亮点|为什么药学、临床相关人群必入这本书?
1. 真实案例为核心,实操性拉满:区别于传统理论型教材,本书以大量临床真实案例为切入点,通过案例解析拆解用药方案、梳理用药逻辑,让学习者直观理解药物治疗的核心要点,学完就能对接临床实操,真正实现“学以致用”,彻底解决“理论与临床脱节”的痛点。
2. 医药结合,打破学科壁垒:完美衔接临床医学和药学知识,既讲解药学核心原理,又结合临床诊疗场景,让学习者理清用药与诊疗的关联,掌握“临床需求→用药选择→方案优化”的完整思路,提升用药精准度,适配临床药师、临床医生的核心需求。
3. 逻辑清晰,循序渐进:内容编排科学合理,从基础用药知识到临床复杂病例,循序渐进、层层深入,语言通俗易懂,摒弃晦涩难懂的专业冗余表述,学生党、职场新人都能轻松理解、快速上手,降低学习门槛。
4. 系统性超强,覆盖全面:整体架构完整,系统性覆盖药物治疗全场景,涵盖基础用药原则、各类疾病的药物治疗案例、处方审核要点等内容,不用额外拼凑资料,一站式满足学习、备考、临床实操等多元需求。
5. 权威严谨,可信度高:由行业权威专家编写,内容经过严格审核,贴合最新临床用药规范,兼顾科学性与实用性,避免误导,无论是学习参考,还是临床用药指导,都具有极高的可信度。
6. 适用性广泛,性价比高:适配药学、临床药学、医学等多个专业,覆盖学生、临床药师、临床医生等不同人群,不管是学生夯实基础、备考升学,还是从业者职场进阶、提升用药能力,都能用到,性价比拉满。
7. 高清便携,多场景适配:高清PDF无删减,内容清晰可辨,适配手机、平板、电脑多设备,无需携带厚重纸质教材,学习、值班、通勤、居家复盘时都能随手翻阅,碎片时间就能提升专业能力,兼顾实用性与便捷性。
### 📖 核心内容速览|按需解锁,提升用药能力
• 基础用药篇:讲解药物治疗的核心原则、药学基础知识点,循序渐进铺垫基础,帮助新手快速入门,夯实用药知识根基。
• 真实案例篇:收录大量临床真实案例,涵盖各类常见疾病的药物治疗方案,通过案例解析拆解用药逻辑、优化思路,对接临床实操需求。
• 医药结合篇:衔接临床医学与药学知识,讲解临床诊疗场景下的用药选择、方案调整,帮助学习者理清用药与诊疗的关联,提升用药精准度。
• 实操提升篇:涵盖处方审核、合理用药要点,针对临床用药常见问题进行解析,助力临床药师、临床医生规范用药,规避用药风险。
### 👥 适配人群|精准对接多元需求
▪️ 药学专业学生——夯实药物治疗基础,衔接临床实际,适配期末考、考研、实习,提升专业素养与应试能力;
▪️ 临床医学专业学生——补充药学核心知识,实现医药结合,为后续临床诊疗、合理用药奠定基础,提升临床综合能力;
▪️ 临床药师——提升药物治疗、处方审核能力,规范用药逻辑,优化用药方案,更好地对接临床需求,助力合理用药;
▪️ 临床医生——理清用药思路,优化临床用药方案,提升合理用药水平,规避用药风险,提升诊疗质量;
▪️ 想要提升药物治疗水平的小伙伴——系统学习临床用药知识,借助真实案例快速提升专业能力,适配职场进阶与自我提升。
宝藏医药教材封神!《临床药物治疗案例》高清PDF,真实案例解析+医药结合+权威严谨,系统性强、通俗易懂,适配药学、临床多人群,看完对临床用药的理解直接升维,学生党、职场人速冲不亏,助力专业能力稳步提升✨







