ICU医生、住院医师、ICU轮转人员、医学生必看《内科重症监护病房工作手册》,从容应对ICU各类工作场景!
时间:2026年04月25日 作者:ebooksoso 分类:书单书评 阅读量:8085



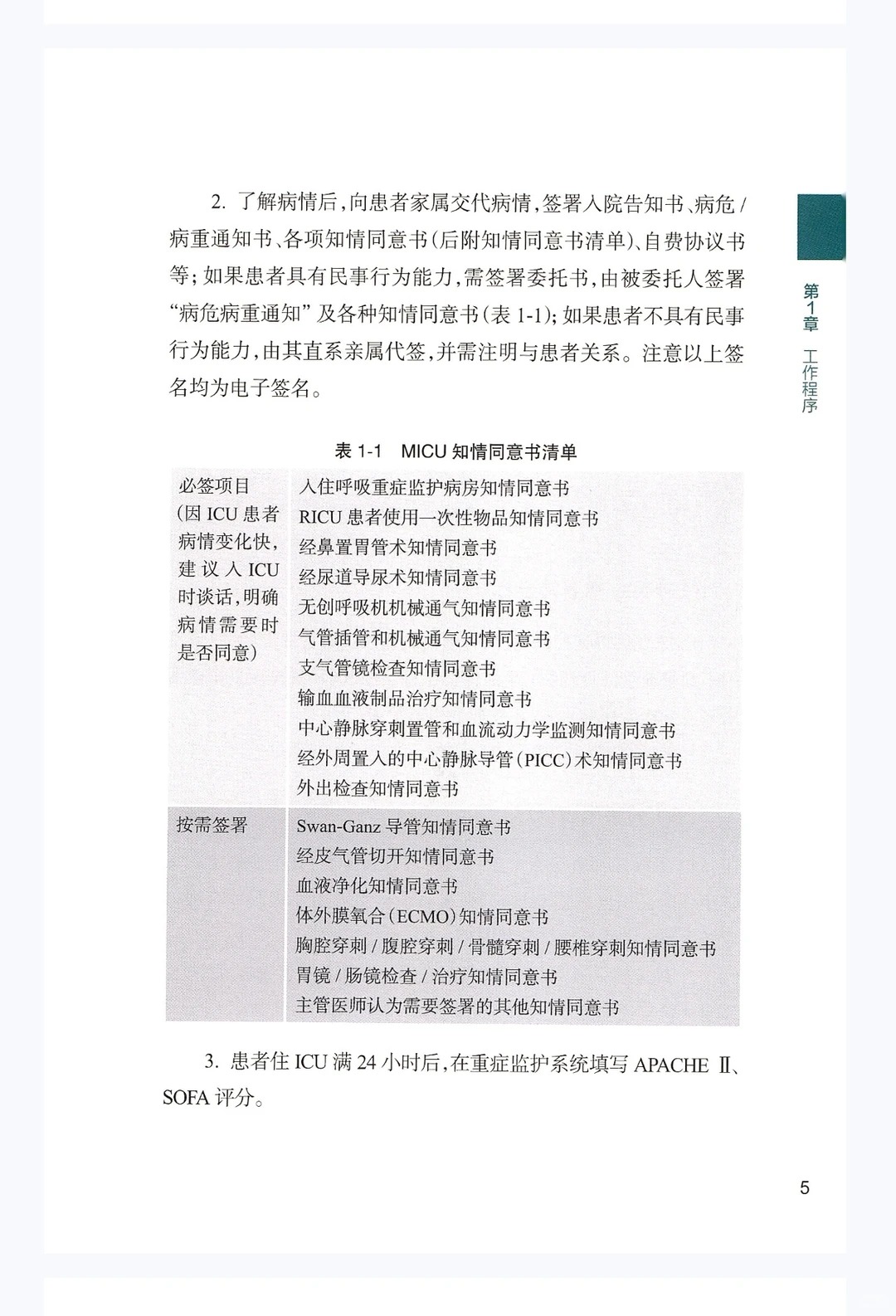
对于ICU医生、住院医师、ICU轮转人员、医学生,以及从事重症医学相关的从业者而言,ICU工作节奏快、风险高,医嘱开具的规范性、危重症处置的精准度、工作规则的熟练度,是保障患者安全、提升工作效率、实现专业成长的核心。但长期以来,很多相关人群被各类问题困扰——医嘱不会开,尤其是泵入药物剂量、CRRT用药调整(如肝素抗凝方案)难以精准把控;危急值处理手忙脚乱,缺乏规范流程;ICU特有医嘱规则不熟悉,易踩毒麻药标注、术后自动停医嘱等雷区;22种高危病诊疗动线模糊,面对急性心衰、脓毒症休克等重症无从下手;现有资料检索不便,缺乏针对性的实操指导,学习与临床脱节,这些问题成为ICU相关从业者提升工作能力的“绊脚石”。

而《内科重症监护病房工作手册》,正是为解决所有ICU相关人群的核心痛点而生。这本手册高清带目录,检索便捷,核心内容可快速定位,彻底解决“查询低效”的问题;聚焦ICU临床实操需求,打造秒查急救指令模块,医嘱不会开?第2章直接抄作业!从泵入药物剂量、CRRT用药调整(如肝素抗凝方案📉),到危急值处理流程,全部采用表格化排版,5秒定位核心内容,不用反复翻阅;同时附带ICU特有医嘱规则,毒麻药红笔标注、术后自动停医嘱等雷区逐一预警⚠️,帮从业者规避工作失误,从容开单;覆盖肿瘤、心血管、呼吸等多系统危症,急性心衰💉、呼吸窘迫、脓毒症休克、大咯血等22种高危病诊疗动线全部拆解,细节拉满,比如心梗患者的监护要点,不仅明确胸痛缓解指征、心律失常预判、排便管理,连心理干预话术都贴心提供,手把手教从业者应对各类重症,从手忙脚乱变身冷静应对。

这本工作手册最大的价值,就是真正做到了“实用高效、细致精准、适配广泛”,打破了“ICU工作难、危重症处置乱、医嘱开单易踩雷”的局限,不管是刚进入ICU的轮转人员、新手医生,还是有一定临床经验的资深ICU医生、住院医师,不管是日常值班、ICU轮转,还是学习备考、急诊应急,都能从中获得所需。它是ICU医生、住院医师的“值班工具书”,是ICU轮转人员的“适应指南”,是医学生的“必读书籍”,是所有重症医学相关从业者的“贴心手册”,全方位助力每一位从业者规范操作、提升效率,从容应对ICU各类工作场景,守护患者安全。

### ✅ 内科重症监护病房工作手册核心亮点全拆解,每一处都是刚需!

1.  高清带目录,检索高效 全书高清印刷,附带完整目录,核心章节、急救指令、诊疗流程可快速定位,值班时遇到紧急情况,无需冗余翻阅,5秒找到对应解决方案,大幅提升工作效率,适配ICU快节奏工作场景。

2.  秒查急救指令,医嘱开单不踩坑 专属秒查模块,第2章医嘱可直接参考“抄作业”,表格化呈现泵入药物剂量、CRRT用药调整(含肝素抗凝方案)、危急值处理流程,清晰明了、快速检索;附带ICU特有医嘱规则,毒麻药红笔标注、术后自动停医嘱等雷区逐一预警,规避工作失误。

3.  高危病全覆盖,诊疗动线全拆解 覆盖22种高危病,涵盖肿瘤、心血管、呼吸等多系统,包括急性心衰、呼吸窘迫、脓毒症休克、大咯血等常见重症,每一种疾病的诊疗动线都详细拆解,含监护要点、处置流程,甚至贴心提供心理干预话术,实操性拉满。

4.  贴合临床实操,适配多类人群 全程围绕ICU临床实际需求编写,内容贴合日常值班、医嘱开具、危重症处置等场景,可直接参考应用;精准适配ICU医生、住院医师、ICU轮转人员、医学生、重症医学相关从业者,兼顾值班应急、轮转适应、学习备考多场景。

5.  实用易懂,新手可快速上手 语言通俗易懂,表格化、模块化呈现内容,避免晦涩难懂,不管是刚接触ICU工作的新手,还是需要补充技能的老手,都能快速上手,从手忙脚乱变身冷静应对,提升工作信心与效率。

### 🔍 核心价值解读|为什么ICU相关从业者都在囤这本?

《内科重症监护病房工作手册》最核心的价值,就是“实战赋能、高效便捷、细致贴心、精准适配”——它以高清带目录为基础,以秒查急救指令为核心,以高危病拆解为重点,以医嘱雷区预警为保障,打破了ICU相关人群学习、应用重症监护知识的壁垒,解决了医嘱难开、危重症处置乱、规则踩雷、查询低效的问题,让每一位从业者都能精准掌握规范的ICU工作流程与技能,提升专业水平。

对于ICU医生、住院医师而言,它是日常值班的得力助手,秒查急救指令、规范医嘱开具,精准处置22种高危病,规避工作雷区,提升工作效率与质量,守护患者安全;对于ICU轮转人员而言,它是快速适应岗位的“救命指南”,帮你快速熟悉ICU工作流程、掌握核心操作要点,摆脱手忙脚乱,快速融入岗位;对于医学生而言,它是必读书籍,系统的重症医学知识、直观的表格呈现、实用的实操指导,帮助摆脱碎片化学习,夯实专业基础,应对考试、助力就业;对于重症医学相关从业者而言,它是实用工具书,贴合临床需求,补充核心技能,助力规范操作、提升职业素养。

### 📖 书籍速览|一本搞定ICU工作全需求!

•  核心内容:《内科重症监护病房工作手册》,高清带目录,涵盖秒查急救指令(含医嘱参考、CRRT用药、危急值处理)、ICU医嘱雷区预警、22种高危病诊疗动线拆解,细节拉满、实操性强,助力从业者从手忙脚乱到冷静应对。

•  核心优势:高清带目录、秒查便捷、医嘱可抄作业、高危病全覆盖、雷区预警、贴合临床、适配广泛,彻底解决ICU工作相关各类痛点,兼顾值班、轮转、备考多场景,新手可入门,老手可精进。

•  适用人群:ICU医生、住院医师、ICU轮转人员、医学生、重症医学相关从业者、需应对肿瘤急诊的医护人员。

•  适用场景:ICU日常值班、医嘱开具、危重症处置、ICU轮转适应、学习备考、技能提升、临床实操参考、肿瘤急诊处置。

### 👥 适配人群|精准匹配你的需求

✅ ICU医生

✅ 住院医师

✅ ICU轮转人员

✅ 医学生

✅ 重症医学相关从业者

✅ 需应对肿瘤急诊、重症诊疗的医护人员

ICU从业者不用愁!《内科重症监护病房工作手册》,高清带目录+秒查医嘱+高危病拆解,从手忙脚乱到冷静应对,不管是值班、轮转还是学习备考,都是你的得力助手,闭眼冲就对了!